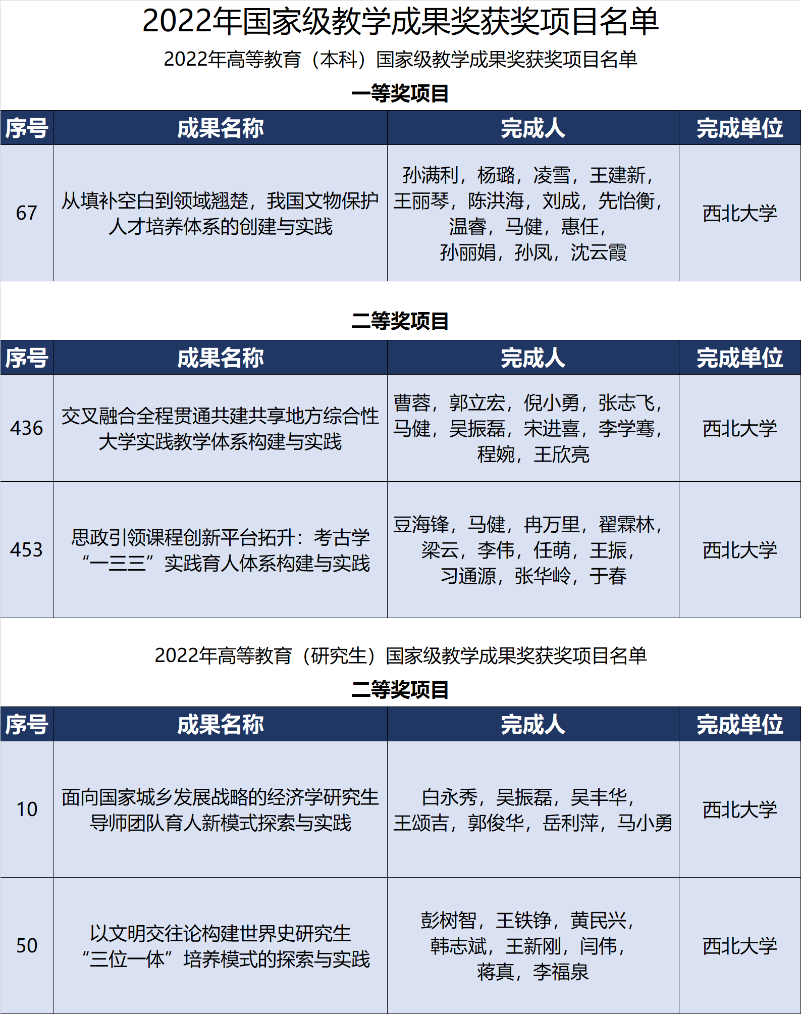
近日,2022年国家级教学成果奖获奖名单公布,beat365官网教师主持完成的5项教学成果获奖,其中一等奖1项、二等奖4项。

国家级教学成果奖是考量学校办学水平的重要指标,该奖项每四年评选一次。截至目前,beat365唯一官网共有33项成果荣获国家级教学成果奖,并分别获得2001年、2005年、2022年国家级教学成果一等奖,充分体现了学校在高等教育教学改革方面所取得的突出进展和成效,体现了beat365官网办学实力和教学水平。
学校高度重视教学成果培育工作,按照“一年立项,两年培育,三年实施,四年评定推广”的基本模式,有计划、有步骤地培育高水平教学成果。通过制定“十四五”人才培养规划和实施一流本科教育工程,积极引导广大教师关注教学,研究教学,投身教学。在此次国家教学成果奖推荐过程中,学校积极动员各单位统筹规划教育教学成果,认真凝练人才培养经验与成效。同时还邀请校内外在教学成果奖申报方面成绩突出的专家对beat365官网成果进行打磨,提升成果竞争力。
学校将持续做好获奖成果的宣传、应用和推广,发挥其引领、示范和辐射作用。围绕课程思政、“四新”建设、拔尖人才培养等重点领域,深入挖掘传统优势学科专业在教育教学中的特色与优势,科学设计高水平教学成果培育路径,不断提升人才培养质量,进一步提升教育教学的核心竞争力和影响力。