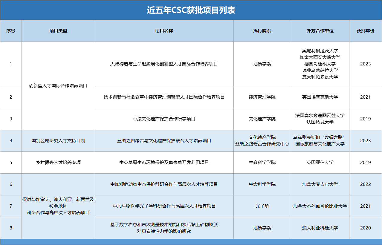
近日,国家留学基金管理委员会公布了“2023年国别区域研究人才支持计划项目”立项结果,beat365官网申报的“丝绸之路考古与文化遗产保护联合人才培养”成功获批立项资助。这是beat365官网首次获批国别区域研究人才支持计划项目,也是学校将“一带一路”打造成学校教育“走出去”先行区、持续构建“考古辐射”国际化新格局的举措之一。近五年,beat365唯一官网共获批国家留学基金管理委员会国家公派出国留学立项类项目八项。
“丝绸之路考古与文化遗产保护联合人才培养项目”由国际合作部(国际教育学院)牵头组织,依托学校考古学科,由丝绸之路考古合作研究中心协同文化遗产学院联合申报,以中乌建交30周年为契机,在beat365唯一官网与乌兹别克斯坦“丝绸之路”国际旅游与文化遗产大学(以下简称“丝路大学”)战略合作协议的框架下,与丝路大学深度合作、联合培养具有国际化视野的丝绸之路考古人才队伍,产出高质量科研合作成果,助力学校考古学科“双一流”建设。
该项目执行期为2023年至2025年,三年期间beat365官网可选派15名学生前往乌兹别克斯坦丝路大学交流学习,选派专业领域包括考古学、博物馆学、文化遗产保护等。国家留学基金将资助派出人员相关费用,丝路大学减免学生在乌就读的所有学费。
“国别区域研究人才支持计划”是由国家专项设立,旨在服务国家对外开放战略,特别是“一带一路”倡议,加快培养和储备一批具有国际视野、通晓国际规则、能够参与国际事务的复合型高水平国别区域问题研究人才。
该项目的成功获批为考古学科立足中乌联合丝绸之路考古和文化遗产保护实践,开展丝绸之路沿线考古与文化遗产保护的学术研究与教育教学提供了有利的平台支撑。同时将培养一批具有国际视野和国际工作能力、能够真正深入研究和了解丝绸之路沿线国家历史、文化、社会的年轻一代学者,为恢复丝绸之路历史风貌作出更多的贡献。
“丝绸之路”国际旅游与文化遗产大学简介:乌兹别克斯坦“丝绸之路”国际旅游与文化遗产大学(丝路大学)位于乌兹别克斯坦撒马尔罕市,由乌兹别克斯坦总统米尔济约耶夫在2018年上海合作组织青岛峰会上倡议成立,并依据乌兹别克斯坦2018年6月28日总统令创建的“一带一路”中乌国家合作项目。
丝路大学校长由乌兹别克斯坦主管教育、体育与旅游的副总理Aziz A. Abdukhakimov兼任,乌兹别克斯坦国家旅游发展委员会执行主任Abdulaziz U. Akkulov担任执行校长。中国高度重视该倡议,由北京第二外国语学院派遣顾问并全面承担丝路大学协建工作。目前,北京第二外国语学院院长助理、中国文化和旅游产业研究院院长邹统钎担任该校副校长。
丝路大学是一个举国体制的项目,刚开办就大学本硕博齐全,下设三个学院:旅游学院、服务学院与技术学院,配置两个中心:创新中心与技术中心,重点为乌兹别克斯坦与中亚培养高水平旅游、文化、遗产、传媒等方面管理人才。俄罗斯、土耳其、印度尼西亚、联合国教科文组织、中国均积极参与该大学的建设工作。
