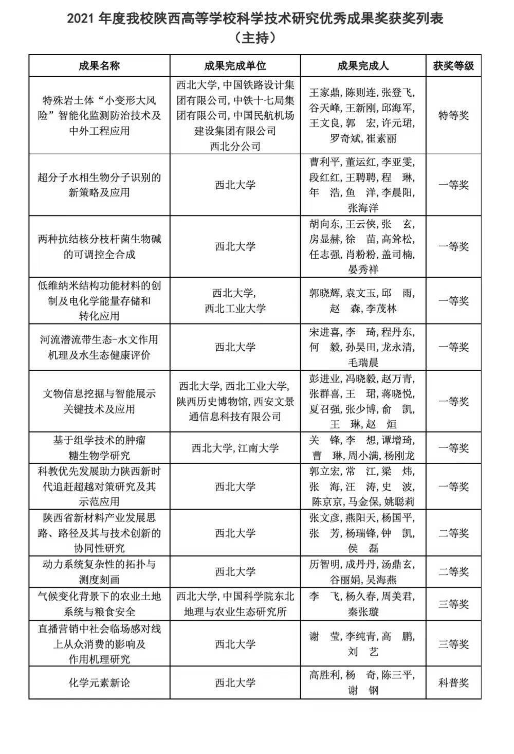
3月23日,《陕西省教育厅关于公布2022 年度陕西高等学校科学技术研究优秀成果奖的通报》发布,beat365唯一官网主持和参与的成果共有17项获奖,主持的成果共有13项获奖,其中特等奖1项,一等奖7项,二等奖2项,三等奖2项,科普奖1项;参与的成果共有4项获奖,其中一等奖2项,三等奖2项。是近三年beat365唯一官网在省教育厅奖中取得的最好成绩。
此次全省共评选出2022 年度陕西高等学校科学技术研究优秀成果奖获奖成果360项,其中特等奖27项、一等奖132项、二等奖155项、三等奖41项、科普奖5项。

