首页

发展规划与学科建设处关于调整办公地点及联系方式的通知

作者:发布时间:2019-06-05阅读:

校内各单位:


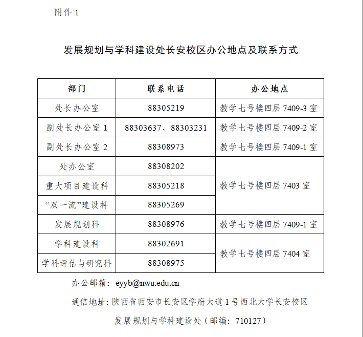
根据学校总体安排,我处主要办公地点调整为长安校区教学七号楼四层东侧。同时,太白校区周二至周五实行轮班制度。办公地点及联系方式见附件,望周知。

附:1.发展规划与学科建设处长安校区办公地点及联系方式

2.发展规划与学科建设处太白校区值班安排

 

发展规划与学科建设处

201965


undefined


附件2.png